PG电子APP

中药注射剂大品种销量再下滑-新媒体动态-PG电子APP官方网站

PG电子APP

中药注射剂大品种销量再下滑
来源:PG电子官网集团 日期:2018.04.24 浏览量:1527
    医药网4月24日讯
 
    ▍福建省采购前20品种无一中药注射剂
 
    日前,福建省一口气发布了2017年12月至2018年3月间药品联合限价阳光采购药品销售金额排名前20名单。
 
    通过名单发现,每个月的名单基本被外企原研药霸屏,在每月的20个席位中占8成以上。
 
    辉瑞的注射用头孢哌酮钠舒巴坦钠舒普深、阿托伐他汀钙片立普妥,赛诺菲的硫酸氢氯吡格雷片的波立维、甘精胰岛素注射液来得时,阿斯利康的吸入用布地奈德混悬液普米克、琥珀酸美托洛尔缓释片倍他乐克是每月前20榜单的常客,月月上榜。
 
    具体情况如下表:
    注:数据来源于福建省药品阳光采购平台
 
    在前20榜单中,清一色的是化学药,在过去几年一直被视为香饽饽的中药注射剂不见了踪影。中药注射剂大品种境况堪忧!
 
    ▍中药注射剂大品种下降者众,增长者少
 
    综合上市公司年报、债券发行报告、网络等公开资料搜集整理了近30个中成药注射剂超过亿的品牌发现:心脑血管疾病、肿瘤疾病和呼吸系统疾病是中药注射剂的“集聚地”,是中药注射剂大品牌的摇篮。
 
    心脑血管代表性中药注射剂大品种有丹红注射液、注射用血栓通、注射用血塞通等10余个品种;肿瘤疾病用药代表性品种有康艾注射液、康莱特注射液、参芪扶正注射液等品种;呼吸系统疾病用药集中在清热解毒类的如喜炎平注射液、痰热清注射液等。
 
    从销售收入来看,虽然所列的29个注射剂大品牌中2016年有超过半数还是增长的,但是疲态尽显,增长在10%及以上的仅有7个,最高的也不超过20%;2017年的状况则更为糟糕,所列的29个品牌在2016年的销售收入均在2亿以上,而在2017年有两个品牌销售收入在2亿元以下了,其中仅不到半数的品牌保持了增长。
 
    在这29个中药注射剂大品牌中,2017年下降的品牌有16个,降幅超过20%的8个,降幅超过30%的有三个,有个别品牌降幅竟超过50%。这其中有些品牌是连续大幅下降,如天津红日药业股份有限公司的血必净注射液、PG电子官网集团中药二厂的注射用丹参(冻干)连续两年均大幅下降。
 
    所列的29个品牌中,仅有13个品牌上升。
 
    即使在2017年销售收入增长的品牌中,整体而言增幅都比较小。其中,也有一些是在2016年大幅下降后的恢复性增长,如中恒集团的注射用血栓通是在2016年下降30%以上的情况下在2017年出现了一定恢复性的增长。
 
 
    注:数据来源于各上市公司年报,以及公开资料推算预估数据;依销售收入(为企业出厂开票价口径,与一些以中标价、零售终端价统计的销售额数据不同)大小排序。数据供参考。
 
    ▍多重限制,中成药注射剂销售受阻或持续
 
    近年来我国医疗改革措施频频发布,但是核心是医保控费,缺乏明确临床试验数据的中药销售遇到阻碍。
 
    其中,按病种付费、降低药占比、加强对辅助用药的监管等等都是具体手段,尤其是多个省份陆续出台辅助用药监控目录,其中有不少就是中成药注射剂大品种。
 
    按病种付费政策的本质目的就是控费、控药占比,提高到更高的层面就是供给侧改革。由于大多数中药讲求综合调理,是许多的疾病治疗的辅助调理用药,难以进入临床路径,销售受到阻碍。截至目前,我国所有省份几乎均发布了按病种付费相关的政策文件,中成药品种销售受到限制。
 
    中成药大品种也是辅助与监控用药目录清单中的常客,让中成药大品种的销售雪上加霜。
 
    所列的29个中成药注射剂大品牌涉及品种25个,根据药智网辅助与重点监控用药数据库数据检索发现,所有品种均有上榜,销售量大的品种上榜次数也较多。相对上榜次数较少的品种注射用丹参(冻干)和清开灵注射液也有7-8次。所列品种具体被列为辅助与重点监控用药的次数具体情况如下表:
 
    注:根据药智网数据检索整理,供参考。
 
    此外,在2017年发布的国家新版医保目录中,对中成药注射剂的限制和监管也得到充分体现。与前一版医保目录相比,原有注明临床医保报销限制条件的中药注射剂品种在新版医保目录中均被保留,并且新增了多个中药注射剂品种临床医保报销限制条件,让中药注射剂的销售再受一击,详见下表:
 
 
    ▍循证医学/安全性再评价通过的品种或有“第二春”
 
    循证医学是遵循科学证据的临床医学,提倡将临床医师个人的临床实践和经验与客观的科学研究证据结合起来,将最正确的诊断、最安全有效的治疗和最精确的预后估计服务于每位具体患者。
 
    此外,国家一直大力主张推进的中药注射剂的安全性再评价的工作也有一些厂家也在逐步推进。
 
    尽管如此,中成药再评价还有很长的一段路要走。目前已公布的技术文件是2010年公布的,包括《中药注射剂安全性再评价生产工艺评价技术原则(试行)》、《中药注射剂安全性再评价质量控制评价技术原则(试行)》、《中药注射剂安全性再评价非临床研究评价技术原则(试行)》等多个技术文件。
 
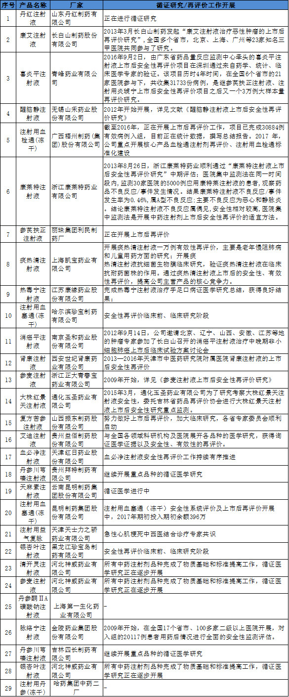
    前述提到的一些中药注射剂大品牌,查询到的循证医学或安全性再评价开展情况如下:(详见附表)
 
    注:根据公开网络资料和上市公司年报整理,供参考。
 
    截止目前,公开报道已经完成的上市后安全性再评价的少数中药注射剂更偏向于营销性临床研究,试验数据和试验质量未必经得起考验。
 
    此外,中药注射剂临床使用合理性与安全性再评价的系统评价方法并未像化学药那样系统、科学,经得起推敲。
 
    但是,从另外一个角度看,中成药和化学药有着完全不同的作用机制,中成药的作用发挥与众多的因素有关,不能一概以化学药的方法来研究中成药。
 
    中药是我国数千年历史文化的积淀和瑰宝,而化学药发展也不过近三两百年的历史。在历史数千年的历史长河中,中药占据着统治性的地位,但是进入近代社会以来,化学药的开发与发展突飞猛进,中药行业显得逊色了。
 
    虽然中药起源于我国,但是中药现代化的旅程刚刚起步,系统、科学的方法还需要大量的基础研究进行支持。因此我辈医药人当奋进砥砺,在追求商业利益的同时也要集成创新,焕发包含中药注射剂在内的中药的“第二春”的到来!
{*主站.标题#1001} {*主站.标题#1001} {*主站.标题#1001} {*主站.标题#1001} {*主站.标题#1001} 凤凰体育APP可靠平台 金沙体育在线欢迎您 aoa体育入口 欧博体育首页地址登录 澳门新2足球app软件 足球皇冠游戏亚洲官网 欧宝体育最新客户端 三昇体育官方网站最新官方 金沙体育下注平台登录 >网站地图-sitemap