PG电子APP

新基药目录,这40个机会大(附清单)-新媒体动态-PG电子官网官方网站

PG电子APP

新基药目录,这40个机会大(附清单)
来源:PG电子官网集团 日期:2018.10.22 浏览量:1367
    医药网10月22日讯 9月初,在国务院政策例行吹风会上卫健委领导明确表明基药目录调整已经完成。根据新版基药目录的调整原则,笔者梳理了40个被调入可能性较大的品种,近900亿药品市场格局和渠道恐生变。
 
    ▍新版基药目录发布在即,200余个品种变动
 
    如今距离2019年只剩下两个多月了,新版基药目录调整完成,发布应该就在不久的将来。
 
    在9月初,国务院政策吹风会上卫健委领导披露2018年版基药目录已经调整完成后的10天,国务院办公厅就发布了《国务院办公厅关于完善国家基本药物制度的意见》(下简称《意见》),并提出要强化基本药物“突出基本、防治必需、保障供应、优先使用、保证质量、降低负担”的功能定位,明确提出要动态调整优化目录,并明确提出动态调整至少三年一次。
 
    在国务院的《意见》出台后,医保、人保、卫健委等具体实施细则制定出来之后将大概率就会发布新版基药目录了。
 
    根据披露的消息显示,2018年版国家基本药物目录共调入药品187种,调出22种,共计有209个品种发生变化。同时,目录总品种数量由原来的520种增加到685种。
 
    ▍这40个品种调入机会大
 
    根据披露的调整信息显示,有两个方面值得关注。
 
    一是在覆盖主要临床主要病种的基础上,重点聚焦癌症、儿童、慢性病等病种,新增品种包括了抗肿瘤用药12种、临床急需儿童用药22种以及世界卫生组织推荐的全球首个也是国内唯一一个全口服、泛基因型、单一片剂的丙肝治疗新药。
 
    二是在调入药品的来源上,通过一致性评价的药品至少有半数进了新目录。根据吹风会上发布的信息显示,非基药通过一致性评价药品的大部分,这次也进了基本药物目录。
 
    根据上述信息结合我国这两年药品监管政策导向综合来看,目前发布的已经通过仿制药一致性评价的非基药药品、按照化学药新注册分类批准已进入上市药品目录集的药品调入新版基药的希望较大。
 
    根据上述原则,剔除上市药品目录集内国内企业2018年新批准上市的创新药品种,笔者筛选出了40个品种。
 

(注:根据CDE公开信息整理,供参考)
 
    ▍30余家企业受益,近900亿药品市场格局恐生变
 
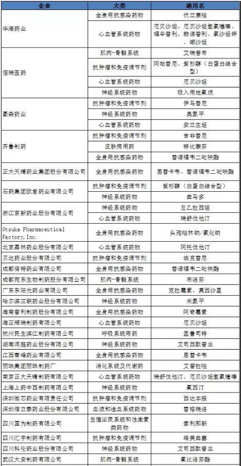
    根据这些药品的主要企业来看,通过一致性评价或者进入上市药品目录集的企业涉及30余家。其中涉及品种较多的有华海药业、恒瑞医药、豪森药业、齐鲁制药、正大天晴等企业,这些企业均有两个或以上品种上榜。
 

(注:根据CDE公开信息整理,供参考)
 
    在40个品种中,有6个品种为国内创新药,其余34个为仿制药。6个国内创新品种大多为独家品种,并且有一定的销售基础。34个仿制药品种大多不止一家企业生产和销售,据初步估计这些仿制药涉及国内市场规模约为875亿元左右。具体情况如下表:
 
(注:根据医药魔方、PDB数据库等公开信息整理,供参考)
 
    这些品种中已经通过一致性评价或者进入上市药品目录集的上述30余家企业将会首先受益,即使当初在市场中不太具有优势的企业通过一致性评价或进入上市药品目录集,在新的医改政策背景下会大有机会实现弯道超车,进入基药目录后,如虎添翼,市场竞争格局大概率会发生变化。
 
    但是需要说明的是,药品进入基药目录只是拿到进入基层用药市场的“入场券”,在基层市场有望大放量。
 
    这样以来,不仅企业竞争格局会发生变化,而且这些药品的销售渠道也会发生较大的变化,在市场终端一般会下沉,尤其是一些慢性病如心脑血管等需要长期持续用药品种表现明显。
 
    该来的终究会来,拭目以待新版基药目录的正式发布。
{*主站.标题#1001} {*主站.标题#1001} {*主站.标题#1001} {*主站.标题#1001} {*主站.标题#1001} AG体育手机版链接 宝博体育电竞登录 AG体育官网APP下载 宝博体育官方首页 乐投体育登录 足球买球app老品牌网站 足球皇冠苹果手机入口 tg反波胆足球平台靠谱下载 im体育网官方下载 >网站地图-sitemap